车年检可以提前多久/机动车年检可以提前多久

汽车年检多久可以提前?

〖壹〗、汽车年检比较多可以提前三个月进行,但不同信息源存在差异 ,具体说明如下:提前三个月的依据:根据一般规定,机动车所有人可以在机动车检验有效期满前三个月内向登记地车辆管理所申请检验合格标志,即年检可以提前三个月进行。

车年检可以提前多久/机动车年检可以提前多久-第1张图片

〖贰〗 、汽车年检可以提前3个月(含当月)办理 ,例如2025年12月到期的车辆,可在2025年10月1日至12月31日期间完成年检 。提前年检的时间范围根据《机动车登记规定》,机动车所有人可以在检验有效期满前3个月内向登记地车辆管理所申请检验合格标志。

车年检可以提前多久/机动车年检可以提前多久-第2张图片

〖叁〗、汽车年检可以提前3个月(90天)检车。具体时间以车辆年检有效期截止月份为准 。比如 ,若车辆年检有效期截止到8月,车主可在5月、6月 、7月任意时间办理检车手续。按自然月推算即可,无需精确到天数 ,像8月到期的情况,5月1日就能开始申请。

车年检可以提前多久/机动车年检可以提前多久-第3张图片

〖肆〗、汽车检车可以提前3个月办理,且包含年检到期当月 。以下是关于汽车检车提前时间的详细科普:提前时间的计算规则汽车年检的提前时间以行驶证标注的“年检到期日”为基准 ,向前推算3个月(含到期当月)。

车辆年检时间规定,可以提前多久年检?

汽车年审是车辆管理的重要环节 ,根据车管所规定,车主可在年审到期前90天内(含3个月)前往当地车检所进行车辆检验。那么,汽车年审究竟可以提前多久进行呢?让我们一同探讨汽车年检的时间规定 。

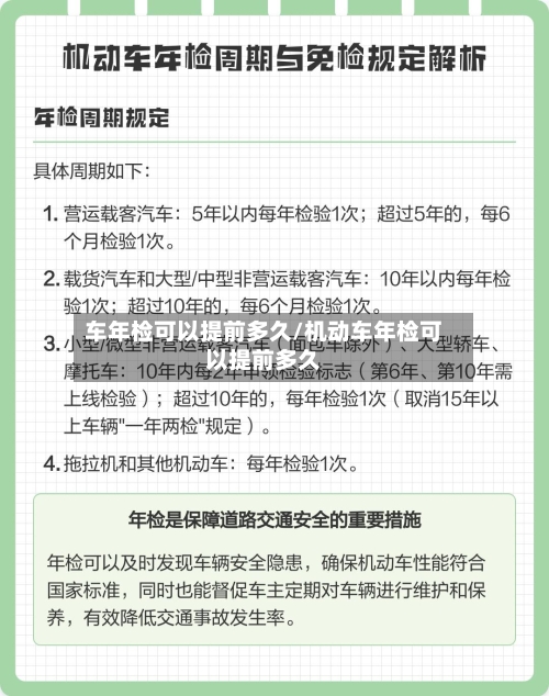
车辆可以提前三个月进行年检。以下是关于车辆年检时间规定的详细解车辆年检时间规定9座以下非营运小微型客车(面包车除外):6年以内每2年检验1次(免上线检验);超过6年不满10年的 ,每2年检验1次;超过10年不满15年的,每年检验1次;超过15年的,每6个月检验1次。

汽车检车可以提前3个月办理 ,且包含年检到期当月 。以下是关于汽车检车提前时间的详细科普:提前时间的计算规则汽车年检的提前时间以行驶证标注的“年检到期日 ”为基准,向前推算3个月(含到期当月) 。

可提前三个月:为了方便车主,车辆年检可以提前进行 ,但提前的时间范围有限制,即比较多可以提前三个月。车主可以根据自己的时间安排,在这三个月内的任意时间点进行年检 ,以确保车辆始终保持在合法合规的状态。总结:车主应严格遵守车辆年检的规定,不可推迟年检时间,以免受到不必要的处罚 。

三个月。汽车年检按照车管所规定 ,你可以在年审到期日期之前90天(包含当月3个月)内到到当地车检所进行车辆年审。需要注意的是 ,车辆年审是只看月不看天的 。

小车提前多久可以年检

小车年审(机动车年检)可提前三个月办理,具体需结合车辆类型和使用性质确定,以下是详细说明:年审提前期限的核心规定 统一提前时限:根据最新交通法规 ,所有机动车(含小车)均可在检验有效期满前3个月内申请年检,例如行驶证标注有效期为2025年12月,则可在10月1日至12月31日期间办理。

汽车年检比较多可以提前三个月进行 ,但不同信息源存在差异,具体说明如下:提前三个月的依据:根据一般规定,机动车所有人可以在机动车检验有效期满前三个月内向登记地车辆管理所申请检验合格标志 ,即年检可以提前三个月进行。

家用轿车验车可以提前三个月办理,包含年检到期当月 。以下是具体说明: 提前验车的时间范围根据相关规定,家用轿车年检允许在到期前三个月内办理 ,且包含年检到期当月。例如,若行驶证标注的年检到期日为2025年10月15日,则车主可在2025年7月1日至10月31日期间完成验车。

车年审可以提前5个月吗?

〖壹〗、汽车年检可以提前3个月 。在截至日期3个月内都可接受检测申请年审。年检时 ,比较好提前两个月或1个多月进行 ,避免临近到期才想起受检。例如车辆年检在7月份到期,其最后一天是7月31日,最早可在5月1日起开始检测 ,但如果4月30日去,即便能检车,也无法最终盖章完成年检流程 。

〖贰〗 、根据《机动车登记规定》第四十条规定 ,机动车所有人可在机动车检验有效期满前三个月内向登记地车辆管理所申请检验合格标志 。以6月参加年审的车辆为例,可在6月中的任意时间参加年检。从上述规定可见,汽车年审时间是根据车辆类型和车龄来确定的。

〖叁〗、小车年检可以提前三个月进行 ,即有效期满前九十天内皆可 。具体来说:提前时间:若车辆6月需年检,车主可以在4月、5月 、6月这三个月内的任意时间前往进行年检。年检重要性:年检是所有拥有正式车牌与行驶证的车辆必须执行的检查,以确保车辆的安全性和合规性。

〖肆〗、车辆年审可以提前九十天 。车辆除了可以按时进行年审以外 ,也可以提前进行年检。汽车年检的时间一般是依据月份来计算的,不是根据具体的时间日期的来进行计算的。如果年检期限前三个月有时间的话,车主可以提前进行汽车年检 。这样可以避免因临时有事无法办理年检业务 ,导致年检逾期。如果汽车年检逾期还继续上。

〖伍〗、汽车年审可以提前 ,且比较多可提前三个月(约90天)进行,但不同规定或表述下存在60天的说法,实际应用中应以登记地车辆管理所的具体要求为准 ,通常提前三个月是更普遍接受的时间范围 。

〖陆〗 、汽车年检可以提前3个月进行。具体来说:时间范围:汽车年审允许在到期前的前60天(即约3个月)进行年检。例如,如果车辆原本应于6月接受年审,那么4月 、5月和6月初都是适宜的时间点 。预约要求:车辆应在检验期限到期前3个月进行预约 ,且预约时间需在申请日期之后的一周内有效 。

小车年检可以提前几个月年检?

汽车年检可以提前3个月(含当月)办理,例如2025年12月到期的车辆,可在2025年10月1日至12月31日期间完成年检。提前年检的时间范围根据《机动车登记规定》 ,机动车所有人可以在检验有效期满前3个月内向登记地车辆管理所申请检验合格标志。

汽车年检可以提前3个月 。在截至日期3个月内都可接受检测申请年审。年检时,比较好提前两个月或1个多月进行,避免临近到期才想起受检。例如车辆年检在7月份到期 ,其最后一天是7月31日,最早可在5月1日起开始检测,但如果4月30日去 ,即便能检车 ,也无法最终盖章完成年检流程 。

统一提前期限所有机动车(包括免检车和需上线检测的车辆)均可在检验有效期满前3个月内申请年检。例如,若车辆检验有效期至2025年12月,则从10月1日至12月31日期间均可办理。具体执行规则 起始时间:以检验有效期所在月份为基准 ,提前3个月的第1日起即可办理(如12月到期,最早10月1日可检测) 。

提前多久可以审车年检

车辆年检可以提前3个月(90天)办理。具体计算方式以上牌所在月的最后一天为起点往前推算。例如,若车辆年检到期月份为7月 ,可从7月31日向前推90天,即5月1日至7月31日期间办理 。需注意,系统严格按此时间范围审核 ,提前超出90天的申请将无法通过。

可以提前90天(3个月)审车年检。具体规定如下:时间计算方式:以上牌所在月的最后一天为起点,向前推90天 。例如车辆年检到期月份为7月,可从7月31日往前推算90天 ,即5月1日至7月31日期间办理,系统仅允许在此时间段内完成年检流程 。

审车可以提前3个月检车,包含年检到期当月。车辆年检提前办理能让车主有更充裕的时间处理可能出现的问题 ,确保车辆顺利通过年检。例如 ,若车辆年检到期月份为7月,最早可在5月1日起办理年检 。

相关推荐

  • 西安疫情最新(西安疫情最新消息5分钟前)

    西安疫情最新(西安疫情最新消息5分钟前)

    刚刚!西安疫情10月24日最新消息,第一批小区解禁,低风险复课〖壹〗、0月24日西安疫情最新消息:第一批静态小区解封,低风险区复课,中高风险区调整情况如下:第一批静态小区解封10月24日,西安市第一批静态管理小区(太白南路以东区域)部分解除隔离,恢复常态化管理。居民凭当日核酸贴纸即可出入小区。分区分级管理有效限制社会面人员流动,降低潜在风险。〖贰〗、西安1...

    2026/04/09
  • 上海浦东一小区调整为中风险(上海浦东新区1地调整为中风险)

    上海浦东一小区调整为中风险(上海浦东新区1地调整为中风险)

    最新通报!又一地升级为中风险地区上海市浦东新区张江镇顺和路126弄小区被列为中风险地区。具体信息如下:升级原因:11月22日上午,浦东新区卫健委在对确诊病例密切接触者排查中发现2例新冠肺炎可疑病例,分别为46岁男性曹某某(系11月20日确诊病例吴某某在浦东机场西区货运站同事)和30岁女性张某某(系11月21日确诊病例王某妻子)。截至2022年5月18日24...

  • 全国近来有36个中风险地区(全国近来有22个中风险地区疫情)

    全国近来有36个中风险地区(全国近来有22个中风险地区疫情)

    【高9中167】最新全国中高风险地区名单中高风险地区名单高风险地区(9个):河北省:石家庄市藁城区全域;石家庄市新乐市全域;邢台市南宫市全域。黑龙江省:绥化市望奎县全域;绥化市海伦市永富镇众发村;绥化市海伦市永富镇东大村;哈尔滨市利民开发区裕田街道。吉林省:通化市东昌区全域。北京市:大兴区天宫院街道融汇社区。全国高中风险地区分布高风险地区:11月5日19...

  • 【北京车辆限号查询,北京车辆限号查询10月份】

    【北京车辆限号查询,北京车辆限号查询10月份】

    北京限行限号怎么查在线平台查询:可以登录北京市交通管理局官方网站,或者下载“北京通”APP,进入“尾号限行规定”栏目进行查询。电话查询:拨打当地交警部门或车管所电话,向工作人员询问北京单双号限行情况。另外,2025年6月30日-9月28日的当前限行规则如下:工作日星期一到星期五限号分别为5和0、1和2和3和4和9,尾号为字母的按0管理。查询北京限号信息...

  • 31省份新增85例本土确诊(31省份新增确诊43例 本土28例)

    31省份新增85例本土确诊(31省份新增确诊43例 本土28例)

    地图来了!29省份倡导“就地过年”,你会留下吗?“就地过年”倡议广泛且必要:截至1月11日15时,已有29个省份倡议就地过年。北京市率先提出“就地过年”倡议,天津、上海、重庆、河北等省份也纷纷响应,主要内容为外地务工人员“非必要不返乡”,本地居民“非必要不出省”,各企事业单位错峰离岗返乡、实行弹性休假制度等。政策背景与行动目标疫情形势与返乡关注:春节临近,...

  • 十万左右车型推荐/“十万左右的车”

    十万左右车型推荐/“十万左右的车”

    十万性价比高的车子推荐〖壹〗、日产轩逸2026款真心版终端价58万起,搭载6L自然吸气发动机与CVT变速箱,WLTC综合油耗低至57L/100km,燃油经济性突出。轴距2712mm,后排空间宽敞,标配“零重力”座椅,长途乘坐舒适性佳。新增悬浮式中控屏、LED大灯等配置,三年保值率超60%,适合家庭首购或高频长途通勤用户。〖贰〗、长安逸动:造型时尚,颜值较...

  • 【郑州限号2021最新限号4月,郑州限号2021最新限号4月地图】

    【郑州限号2021最新限号4月,郑州限号2021最新限号4月地图】

    郑州四月份限号表郑州市2026年4月16日(星期五)限行尾号为5和0。以下为具体规则说明:限行时间与范围根据现行政策,郑州市限行时间为每周工作日的7时至21时,限行区域为东三环、南三环、西三环、北三环(均不含本路)以内区域。此范围覆盖主城区核心路段,需特别注意三环路本身不在限行范围内,但三环内所有道路均受限制。郑州2023年4月最新限号时间表如下:星期一...

  • 婚房卧室布置/婚房卧室布置男方

    婚房卧室布置/婚房卧室布置男方

    婚房卧室布置风水讲究有哪些?婚房卧室布置风水有以下讲究和需要注意的细节:户型选取方正户型:婚房户型以方正为宜,如长方形、正方形,避免选取奇形怪状如三角形、不规则形状的户型,以免产生不吉气场。颜色搭配大红色慎用:虽然大红色是传统婚礼的主色调,但若新婚夫妻命理五行忌火,则不宜大量使用,以免对运势产生不利影响。婚房布置的12大风水宜忌如下:宜空气畅通:洞房内...

    2026/04/08
  • 大连到烟台船票预定(大连到烟台轮渡网上订票官方网站)

    大连到烟台船票预定(大连到烟台轮渡网上订票官方网站)

    大连去烟台船票怎么买〖壹〗、大连到烟台的船票可以通过以下几个正规渠道在线订购:官方售票平台:渤海轮渡官方网站():这是渤海湾航线的主要运营公司,提供大连湾/大连港至烟台同三轮渡港/打捞局港的航线预订。官方网站可查询实时航班、舱位等级(座席/三等舱至特等舱)及费用公示。〖贰〗、若要带车从大连到烟台并选取乘船,应前往相关轮渡码头购票,同时需为车辆和随行人员分别...

  • 车年检可以提前多久/机动车年检可以提前多久

    车年检可以提前多久/机动车年检可以提前多久

    汽车年检多久可以提前?〖壹〗、汽车年检比较多可以提前三个月进行,但不同信息源存在差异,具体说明如下:提前三个月的依据:根据一般规定,机动车所有人可以在机动车检验有效期满前三个月内向登记地车辆管理所申请检验合格标志,即年检可以提前三个月进行。〖贰〗、汽车年检可以提前3个月(含当月)办理...

返回顶部