北京20号有新冠病列吗?
〖壹〗、月20日0时至24时 ,北京新增3例本土确诊病例和2例无症状感染者,具体情况如下:本土确诊病例 确诊病例1:现住丰台区福宜街8号院,6月20日诊断为确诊病例。确诊病例3:现住昌平区双兴苑小区 ,6月20日诊断为确诊病例 。本土无症状感染者 无症状感染者2:现住昌平区东崔村,6月20日诊断为无症状感染者。

〖贰〗 、月20日通报北京24小时内新增54例本土感染者,具体情况及健康提示如下:新增感染者基本情况时间范围:5月19日15时至20日15时。区域分布:丰台区30例、海淀区14例、房山区5例 、东城区3例、朝阳区2例 。病情分类:普通型9例、轻型36例 、无症状感染者9例。感染来源:管控人员52例、社会面筛查2例。

〖叁〗、通过查询相关资料显示 ,北京20号有新冠病列,根据北京卫健委2022年8月21日通报了解到北京市新增1例本土确诊病例(为8月19日诊断的无症状感染者转确诊病例),无新增疑似病例和无症状感染者;新增9例境外输入确诊病例(含3例无症状感染者转确诊病例)和4例无症状感染者 ,无新增疑似病例 。治愈出院4例。

〖肆〗 、月20日0时至24时,北京市新增新冠肺炎确诊病例22例,男性病例11例,女性病例11例。年龄平均42岁 ,最小1岁7个月,最大86岁 。北京户籍10例,外省户籍12例。丰台区10例 ,大兴区8例,海淀区3例,通州区1例。临床分型轻型3例 ,普通型19例。已完成17例确诊病例调查,5例正在调查中 。

北京新增1例本土确诊和1例无症状
〖壹〗、月25日0时至24时,北京新增1例本土确诊病例和1例无症状感染者 ,具体情况如下:本土确诊病例居住地:现住朝阳区六里屯街道甜水西园社区一期2号楼。发现过程:3月23日作为确诊病例的密切接触者进行集中隔离,3月24日报告核酸检测结果为阳性,已转至定点医院 ,综合流行病史、临床表现、实验室检测和影像学检查等结果,3月25日诊断为确诊病例。
〖贰〗 、月25日0时至24时,北京新增32例本土确诊病例(含1例4月24日诊断的无症状感染者转确诊病例)和1例无症状感染者 。具体情况如下:新增本土确诊病例:32例确诊病例中,含1例4月24日诊断的无症状感染者转确诊病例 ,确诊病例1至23已于昨日通报。
〖叁〗、月20日0时至24时,北京市新增1例本土确诊病例,位于海淀区 ,无新增疑似病例和无症状感染者,也无新增境外输入确诊病例、疑似病例和无症状感染者,同时治愈出院2例。 以下是详细情况:确诊病例详情居住地:现住海淀区中关村街道太阳园小区6号楼东楼 。
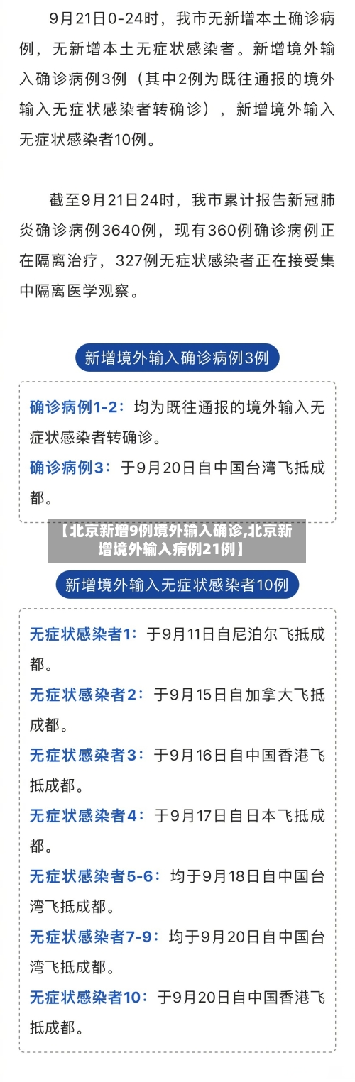
〖肆〗 、月30日0时至24时 ,新增1例本土确诊病例和1例无症状感染者,无新增疑似病例;新增5例境外输入确诊病例和3例无症状感染者,无新增疑似病例。治愈出院9例 ,解除医学观察的无症状感染者4例。本土病例确诊病例:现住丰台区新发地市场,为社会面筛查人员,9月30日诊断为确诊病例 。
〖伍〗、月18日0时至24时 ,新增1例本土确诊病例(昨日已通报)和1例无症状感染者(为昨日通报的核酸检测阳性者),无新增疑似病例;新增5例境外输入确诊病例和1例无症状感染者,无新增疑似病例。?本土新冠肺炎病例确诊病例:现住海淀区马连洼街道永丰路百旺茉莉园一期,为1月15日通报确诊病例的单位同楼层同事。
国家卫健委:10日新增本土“614+1379”
〖壹〗、月10日0—24时 ,31个省(自治区 、直辖市)和新疆生产建设兵团报告新增本土确诊病例302例,新增本土无症状感染者1545例 。 具体数据及分析如下:本土确诊病例情况总体数据:新增本土确诊病例302例。
〖贰〗、月10日0—24时,全国新增本土确诊病例302例 ,新增本土无症状感染者1545例,甘肃省无新增本土确诊病例和无症状感染者。
〖叁〗、月10日0—24时,全国新增确诊病例17例(本土10例 、境外输入7例) ,新增无症状感染者12例(无境外输入),无新增死亡及疑似病例。 具体数据及分析如下:新增确诊病例 本土病例10例:分布于湖北(5例)、吉林(3例)、辽宁(1例) 、黑龙江(1例),可能与局部聚集性疫情或社区传播相关 。
〖肆〗、国家卫生健康委疾控局一级巡视员贺青华在国务院联防联控机制新闻发布会上表示 ,暑期国内人员流动量加大,各地发生本土疫情的风险有所增加,全国疫情防控形势依然严峻复杂。
〖伍〗、国家卫健委新闻发言人米锋在国务院联防联控机制新闻发布会上强调 ,需继续做好密切接触者的追踪管理,通过切断传播途径实现“发现一起,扑灭一起”。具体内容如下:当前疫情形势截至5月5日,全国尚在医学观察的密切接触者已降至7000例以下 ,仅为比较高峰时的7%,表明国内疫情传播风险显著降低 。
〖陆〗、疫情数据支持高峰已过在2020年3月12日的国务院联防联控机制新闻发布会上,国家卫生健康委新闻发言人米锋公布了关键数据:武汉新增确诊病例降至8例(个位数);湖北除武汉外所有地市已连续1周无新增确诊病例;湖北以外省份新增确诊病例7例 ,其中6例为境外输入病例。
国家卫健委:4日新增确诊281例,其中本土102例
日,在北京冬残奥会冬季两项女子短距离站姿比赛中,中国队选手郭雨洁夺得金牌。
昨日(9月15日)全国新增本土病例102例 ,分布于15个省级行政区,疫情防控形势总体平稳但需持续关注重点区域 。 具体分析如下:新增确诊病例总体情况9月15日0—24时,全国报告新增确诊病例161例 ,其中境外输入病例59例,本土病例102例。
陕西在2020年4月7日8时至8日8时新增密切接触者6人,其中境外输入病例密切接触者5人 、外省协查1人。自4月8日起 ,从26个国家乘机回国的中国籍旅客需提前填报防疫健康信息,未按要求填报的将无法登机 。
月24日0-24时,31省区市新增本土确诊病例102例、本土无症状感染者418例,具体分布情况如下:本土确诊病例(102例)上海:44例 ,含32例由无症状感染者转为确诊病例。北京:41例,含4例由无症状感染者转为确诊病例。天津:7例,含1例由无症状感染者转为确诊病例 。
月8日0—24时 ,全国新增确诊病例33例,其中本土病例17例,境外输入病例16例。具体数据及分析如下:新增确诊病例分布 境外输入病例:共16例 ,分布在上海(7例)、辽宁(4例) 、广东(2例)、江苏(1例)、福建(1例) 、山东(1例)。本土病例:共17例,其中河北14例,辽宁3例。
个省(自治区、直辖市)和新疆生产建设兵团报告新增确诊病例301例 。
北京5日新增本土确诊1163例,无症状3503例
〖壹〗、月5日0时至24时 ,北京市新增1163例本土确诊病例和3503例无症状感染者(含29例无症状感染者转确诊病例),无新增疑似病例,新增2例境外输入确诊病例和2例无症状感染者 ,无新增疑似病例。
〖贰〗 、月5日0时至24时,新增1163例本土确诊病例和3503例无症状感染者,无新增疑似病例,4223例隔离观察人员、414例社会面筛查人员;新增2例境外输入确诊病例和2例无症状感染者 ,无新增疑似病例。治愈出院487例,解除医学观察的无症状感染者2015例 。
〖叁〗、北京封小区的原因:根据相关信息查询截止于2022年12月6日新增1163例本土确诊病例和3503例无症状感染者(含29例无症状感染者转确诊病例,其中2260例已通报)。








